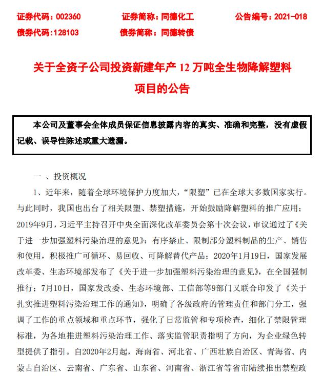
同德化工拟斥8亿元投建12万吨全生物降解塑料项目
塑联官方账号9532021-03-26 分享 收藏 0
塑联网综合报道:3月25日,山西同德化工股份有限公司发布公告,拟由全资子公司投资建设年产12万吨全生物降解塑料项目,项目预计投资总额为8亿元。

同德化工表示,随着中央和地方各省市“限塑令”的推出和绿色消费市场的扩大,全生物可降解塑料呈现出良好的市场前景,巨大的市场需求将为生物可降解塑料提供广阔的市场空间,开发应用可降解塑料势在必行。
项目分两期进行,首期建设6万吨/年生产线。预计投资总额为 8 亿元,首期投资4亿元。
来源:中化新网,如侵删
免责声明:
1.部分文章、图片来源于网络;
2.因编辑需要,文字和图片之间亦无必然联系,仅供读者参考,并不代表平台观点,不构成投资建议或决策建议,不构成对任何用户交易提供素材,请用户谨慎阅读并合理分析;
3.我们所转载的所有文章、图片、音频视频文件等资料版权归版权归原创所有人,因非原创文章及图片等内容无法和版权者联系,如原作者或编辑认为作品不宜上网供大家浏览,或不应无偿使用,或涉及版权问题,请及时通知我们,以迅速采取适当措施,避免给双方造成不必要的经济损失或版权纠纷问题;
4.本网页如无意中侵犯了媒体或个人的知识产权,请于文章发布后的30日内联系,我们将在第一时间删除内容,谢谢。
相关新闻换一换
推荐商机

出售PP碳黑颗粒

出售白色透明高压黏膜颗粒

出售杂色PE高压颗粒











