生态环境部明确:这七类树脂造粒产生的废料,不属于危险废物
塑联官方账号1.243k2021-12-08 分享 收藏 0
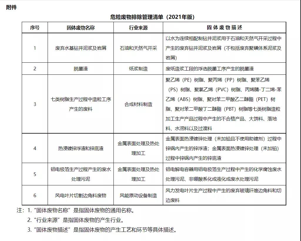
最近,生态环境部发布了《危险废物排除管理清单(2021年版)》,明确了清单要求的固体废弃物不是危险废弃物。
七类树脂生产过程中造粒工序产生的废料被列入清单,它们是:聚乙烯(PE)树脂、聚丙烯(PP)树脂、聚苯乙烯(PS)树脂、聚氯乙烯(PVC)树脂、丙烯腈-丁二烯-苯乙烯(ABS)树脂、聚对苯二甲酸乙二醇酯(PET)树脂、聚对苯二甲酸丁二醇酯(PBT)树脂等七类树脂造粒加工生产产品过程中产生的不合格产品、大饼料、落地料、水涝料以及过渡料。

国务院办公厅印发的《《强化危险废物监管和利用处置能力改革实施方案》》对完善危险废物鉴别制度提出了明确要求。 一是根据危险废物鉴别工作的实践和研究成果等动态调整《国家危险废物名录》,使列入清单的危险废物更加准确科学,对环境风险小的危险废物分类实行特定环节的豁免管理。 二是建立危险废物排除管理清单,以目前环境管理中对属性认定有争议的废物等为重点,对不具有危险特性的固体废物进行识别筛选,避免“过度”鉴别、重复鉴别。
免责声明:
1.部分文章、图片来源于网络;
2.因编辑需要,文字和图片之间亦无必然联系,仅供读者参考,并不代表平台观点,不构成投资建议或决策建议,不构成对任何用户交易提供素材,请用户谨慎阅读并合理分析;
3.我们所转载的所有文章、图片、音频视频文件等资料版权归版权归原创所有人,因非原创文章及图片等内容无法和版权者联系,如原作者或编辑认为作品不宜上网供大家浏览,或不应无偿使用,或涉及版权问题,请及时通知我们,以迅速采取适当措施,避免给双方造成不必要的经济损失或版权纠纷问题;
4.本网页如无意中侵犯了媒体或个人的知识产权,请于文章发布后的30日内联系,我们将在第一时间删除内容,谢谢。
相关新闻换一换
推荐商机

出售PE次白高压颗粒-6

出售杂色PE高压颗粒

出售白色透明高压黏膜颗粒










